www.jb-electronics.de » Elektronik » Digitaltechnik » Laufschrift
Diese Schaltung lässt mit Hilfe einfacher Mittel einen festen Text in variabler Geschwindigkeit über vier 7-Segment-Anzeigen laufen. Eine Sache direkt vorweg: Die Schaltung ist alles andere als ökonomisch aufgebaut; es geht bei dieser Schaltung nur um den Beweis, dass ein Lauflicht - also eine relativ komplexe logische Schaltung - auch mit Standardbauteilen realisierbar ist.
Da der Text wie gesagt im 7-Segment-Format dargestellt werden muss, können die folgenden Buchstaben nicht - oder zumindest nicht einwandfrei - benutzt werden: K, M, Q, T und W. Die folgenden Buchstaben können können nur im Kontext voneinander unterschieden werden: O/D, R/A, U/V, und X/H. In Kombination mit Zahlen gibt es bei den folgenden Buchstaben Probleme: 0/D/O, 1/I, 2/Z, 5/S, 6/G und 8/B. In diesem Falle werden wir von dem schlichten Wort COOL ausgehen, das das folgende Leuchtbild hat:

Es werden vier Anzeigen verwendet; somit gibt es bei 4 Buchstaben 8 Zustände:
| Zustand | Ausgang |
| 1 | |
| 2 | |
| 3 | |
| 4 | |
| 5 | |
| 6 | |
| 7 | |
| 8 |
Hier der ganze Vorgang nochmal als kleine Animation:
![]()
Die Bezeichnungen der Segmente einer 7-Segment-Anzeige sind die folgenden:

Woraus sich die folgende Tabelle schlussfolgern lässt:
| Zustd. | Anzeige Nr. (von links nach rechts) | |||||||||||||||||||||||||||
| Segment 1 | Segment 2 | Segment 3 | Segment 4 | |||||||||||||||||||||||||
| a | b | c | d | e | f | g | a | b | c | d | e | f | g | a | b | c | d | e | f | g | a | b | c | d | e | f | g | |
| 1 | 0 | 0 | 0 | 0 | 0 | 0 | 0 | 0 | 0 | 0 | 0 | 0 | 0 | 0 | 0 | 0 | 0 | 0 | 0 | 0 | 0 | 0 | 0 | 0 | 0 | 0 | 0 | 0 |
| 2 | 0 | 0 | 0 | 0 | 0 | 0 | 0 | 0 | 0 | 0 | 0 | 0 | 0 | 0 | 0 | 0 | 0 | 0 | 0 | 0 | 0 | 1 | 0 | 0 | 1 | 1 | 1 | 0 |
| 3 | 0 | 0 | 0 | 0 | 0 | 0 | 0 | 0 | 0 | 0 | 0 | 0 | 0 | 0 | 1 | 0 | 0 | 1 | 1 | 1 | 0 | 1 | 1 | 1 | 1 | 1 | 1 | 0 |
| 4 | 0 | 0 | 0 | 0 | 0 | 0 | 0 | 1 | 0 | 0 | 1 | 1 | 1 | 0 | 1 | 1 | 1 | 1 | 1 | 1 | 0 | 1 | 1 | 1 | 1 | 1 | 1 | 0 |
| 5 | 1 | 1 | 1 | 1 | 1 | 1 | 0 | 1 | 0 | 0 | 1 | 1 | 1 | 0 | 1 | 1 | 1 | 1 | 1 | 1 | 0 | 0 | 0 | 0 | 1 | 1 | 1 | 0 |
| 6 | 0 | 0 | 0 | 0 | 0 | 0 | 0 | 1 | 1 | 1 | 1 | 1 | 1 | 0 | 0 | 0 | 0 | 1 | 1 | 1 | 0 | 0 | 0 | 0 | 0 | 0 | 0 | 0 |
| 7 | 1 | 1 | 1 | 1 | 1 | 1 | 0 | 0 | 0 | 0 | 1 | 1 | 1 | 0 | 0 | 0 | 0 | 0 | 0 | 0 | 0 | 0 | 0 | 0 | 0 | 0 | 0 | 0 |
| 8 | 0 | 0 | 0 | 1 | 1 | 1 | 0 | 0 | 0 | 0 | 0 | 0 | 0 | 0 | 0 | 0 | 0 | 0 | 0 | 0 | 0 | 0 | 0 | 0 | 0 | 0 | 0 | 0 |
Dabei steht jede weitere Zeile nach unten für einen weiteren Zustand. Nun verfährt man ebenso mit Dioden-Oder-Gattern wie bei der digitalen Ampel, nur ist dieser Vorgang aber wesentlich komplexer, da es ja vier Anzeigen gibt und 7 Segmente.
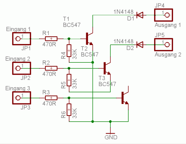
Ein wichtiger Punkt ist jedoch, dass hier der Transisor BC547 als Treiber eingesetzt wird. Das bedeutet, dass die gesamte Schaltung nach +12V ausgerichtet sein muss. Für die 7-Segment-Anzeigen bedeutet das, dass sie eine gemeinsame Anode haben müssen. Für die Dioden bedeutet das, dass sie mit den Anoden zusammengeschaltet werden müssen, und nun die Kathoden die Eingänge sind. Bei 3 Zuständen sähe die Dekoder-/Treiberstufe zum Teil wiefolgt aus:

Beim Aufbauen sollte man die obige Tabelle Stück für Stück abarbeiten, damit man nichts vergisst oder auslässt, was bei dieser relativ komplexen Schaltung durchaus mal der Fall sein kann.
Hier ist die fertige Laufschrift zu sehen:



Hier sieht mensch den Anfang des Wortes:

Und hier ist das komplette Wort zu sehen:

Und das ist der Verdrahtungsaufwand unter der Platine:

www.jb-electronics.de » Electronics » Digital Technology » Ticker
There is no English translation of this page available yet. It will take some more time for me to translate the whole website.
If you have a particular interest in this page getting translated as fast as possible, please contact me; I will see what I can do. Please click here for the German version.